






北京市实验室挥发性有机物污染防治技术规范 DB11T1736-2020
2020年6月30日,经北京市市场监督局批准我市发布《实验室挥发性有机物污染防治技术规范》(DB11/T 1736-2020),标准将于10月1日起实施。
该标准适用于所有使用有机溶剂的实验室挥发性有机物污染防治的规范管理。标准规定了实验室挥发性有机物污染防治的基本要求、有机溶剂使用及操作规范有机废气收集及净化等要求。
附件:《实验室挥发性有机物污染防治技术规范》(DB11/T 1736-2020)
1 范围
本文件规定了实验室挥发性有机物污染防治的基本要求、有机溶剂使用及操作规范、有机废气收集 及净化等要求。 本文件适用于所有使用有机溶剂的实验室挥发性有机物污染防治的规范管理。
2 规范性引用文件
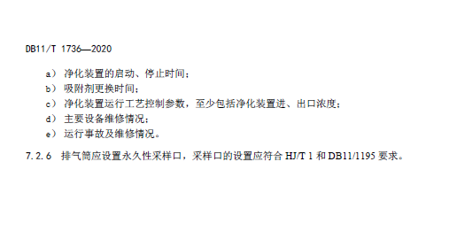
下列文件中的内容通过文中的规范性引用而构成本文件必不可少的条款。其中,注日期的引用文件, 仅该日期对应的版本适用于本文件;不注日期的引用文件,其最新版本(包括所有的修改单)适用于本 文件。 GB/T 7701.1 煤质颗粒活性炭 气相用煤质颗粒活性炭 GB/T 16758 排风罩的分类及技术条件 GB 18597 危险废物贮存污染控制标准 AQ/T 4274 局部排风设施控制风速检测与评估技术规范 HJ/T 1 气体参数测量和采样的固定位装置 HJ 2026 吸附法工业有机废气治理工程技术规范 DB11/ 501 大气污染物综合排放标准 DB11/ 1195 固定污染源监测点位设置技术规范 DB11/T 1368 实验室危险废物污染防治技术规范
3 术语和定义
下列术语和定义适用于本文件。
3.1
实验室 laboratory
开展实验教学、科学研究、技术研发、检验检测等活动的实验场所以及配套的附属场所。
3.2
实验室单元 laboratory unit
独立的实验通风单元。
3.3
实验室单位 laboratory ownership
实验室或实验室单元所属的企业事业单位和其他生产经营者。


